陈友芳 等:双层操作框架:道德与法治学业质量标准在考试命题中的操作性转化工具

2023-07-31

摘 要:义务教育道德与法治学业质量标准是基于核心素养行为表现的学业成就评价标准,要发挥它对考试命题的全过程指导作用,必须对它进行操作性转化。为指导具体试题命制,提出把学业质量标准转化为由核心素养、学科任务、学科情境和学科知识构成的四维双向细目表。为指导制定参考答案或评分标准,提出把学业质量标准转化为基于学科任务完成质量的等级评分量表。由四维双向细目表和等级评分量表构成的双层操作框架是在考试命题中对学业质量标准进行操作性转化的基本工具。


关键词:义务教育道德与法治课程标准;学业质量标准;学业成就评价;教育评价改革



  《义务教育道德与法治课程标准(2022年版)》中的学业质量标准是道德与法治课程学业水平考试命题的基本依据[1]43。要发挥学业质量标准对考试命题的全面指导作用,需要对学业质量标准进行操作性转化;但是,目前对此问题的理论与实践研究尚比较薄弱。在义务教育道德与法治学业质量标准测试工作中,笔者针对如何将学业质量标准在考试命题中进行操作性转化进行了系统探索,希冀对考试命题工作有所助益。


1 双层操作性框架:连接学业质量标准与考试命题的桥梁


  在传统的学业成就评价体系中,评价的基本准则是掌握知识的多少与深浅程度。评价的基本准则规定了考什么、考到什么程度,可以直接指导考试命题,不存在操作性转化问题,评价体系本身就是全面指导考试命题的操作性框架。在传统考试命题实践中,人们根据评价的基本准则制订了指导考试命题的基本框架,即由知识-认知操作构成的双向细目表,并依据掌握的深浅程度评价应答表现。但是,传统评价体系以学科知识为本位[2],注重考试命题操作的方便性,忽视了对学生核心素养发展水平与特征的考查,给基础教育带来一定的负面影响,如学生的学科知识与社会实践严重脱节、实际问题解决能力不强等[3]
  义务教育道德与法治学业质量标准以核心素养为引领,刻画了学生在不同典型情境下综合运用知识发现问题、分析问题、解决问题的典型行为表现[1]43,实现了学业成就评价基本准则的根本性转向。在新的评价体系中,评价学业成就的基本准则不再是掌握知识的多少与深浅程度,而是道德与法治核心素养的典型行为表现。尽管新的评价体系实现了学业成就评价由知识本位向核心素养本位的转变,以学生在真实情境中发现问题、分析问题和解决问题的行为表现来衡量学习结果,但它并不能直接指导考试命题各环节。

  试题由情境材料、学科知识、答案及评分标准等基本要素构成,其产生过程包括试题命制、参考答案和评分标准生成。参考答案实际上就是学生的预期行为表现,学业质量标准是典型的行为表现标准,由此导致的片面理解就是,学业质量标准只能用来指导生成参考答案,而不能用来指导命制具体试题。在普通高中思想政治课程标准的实施中,这一偏见具有一定的普遍性。实际上,正如义务教育道德与法治课程标准所规定的,学业质量标准不仅是结果性评价的基本依据,也是开展其他评价的基本依据,还是教材编写和教学的基本依据[1]43,其功能远不止是指导参考答案的制定。要发挥学业质量标准对具体试题命制和参考答案生成的指导作用,就不能把它当作可以直接使用的操作性规定,而是要对它进行创造性转化,把它由指导性标准转化为服务于考试命题的操作性框架。
  笔者在义务教育道德与法治学业质量标准测试工作中,针对操作性框架的建构进行了系统研究,提出要发挥学业质量标准对考试命题各个环节的指导作用,必须搭建一个双层操作框架:一层是四维双向细目表,指向试卷的整体分布及特点,指导具体试题命制;另一层是等级评分量表,指向参考答案的生成。四维双向细目表和等级评分量表均源于学业质量标准,共同为考试命题提供从试题命制到参考答案生成的具体指导。测试工作的实践表明,双层操作框架有利于充分发挥学业质量标准对考试命题的全面指导作用,推动学业水平考试的核心素养转向。


2 四维双向细目表:指导试题命制的基本工具


  在由知识-认知操作构成的传统双向细目表中,整个命题规划的核心是知识点考查的具体分布,以及每个知识点在认知层面的考查深度。但是,传统双向细目表无法指导核心素养本位的考试命题。
  核心素养是学生在真实情境中综合运用所学知识应对各种挑战所展现出的综合品质,因此,学科真实情境是核心素养必不可少的载体。除真实情境外,命题还要涉及所要考查的核心素养及学科知识。那么,在具体试题命制中,如何才能将三者整合起来呢?经过深入思考和实践,笔者认为,应以学科任务为核心,对核心素养、情境和学科内容进行有机整合。在这个体系中,学科任务是指向某一核心素养的任务,是在真实情境中产生的任务,是要综合运用所学知识才能完成的任务。由此,笔者设计了指导试题命制的“学科任务-核心素养-真实情境-学科知识”四维双向细目表。在四维双向细目表中,4个维度的具体构建均源于对学业质量标准的深度挖掘,居于核心的是学科任务,其余3个维度均被整合在学科任务之中。
  在道德与法治学业质量标准中,涉及纸笔测试的认知操作有2组:一组为识别、知道、讲述、陈述、体会、了解、判断,另一组为分析、理解、判断、例证、阐明、论述。根据大中小思政课一体化原则,承续中国高考评价体系的精神,笔者把前一组认知操作称之为“辨识与判断”,是指针对有关道德与法治和中国特色社会主义建设实践过程中的具体问题和事物,识别与判断其是非真假美丑等性质,概括其本质,着重回答“是什么”;把后一组认知操作称之为“阐释与论证”,是指针对真实社会生活情境中的事物或问题,运用学科技能与方法分析原因,探究不同因素之间的关系,运用实证材料或理论原理对结论进行合乎逻辑与科学要求的论证与检验,着重回答“为什么”。与此同时,笔者把学业质量标准中有关提出合理建议或设计合理的问题解决方案等活动称之为“探究与建构”,是指能够结合具体情况和逻辑推理、创新思维等方法提出解决问题的思路、对策和方法,并能够发现符合具体情境的合理方案。总之,依据学业质量标准,把道德与法治的基本学科任务归纳为“辨识与判断”“阐释与论证”“探究与建构”3个层次,很好地实现了与中国高考评价体系的衔接。
  为确保试题能够实现对核心素养的科学度量与客观评价,必须对学业质量标准中的行为表现进行细化。道德与法治核心素养是正确价值观、必备品格与关键能力的综合[1]5,但价值观与品格难以通过纸笔测试进行测量,能够较好地通过纸笔测试进行测量的是关键能力;因此,在具体试题命制前,要剔除学业质量标准中那些不适合纸笔测试的行为表现。在7~9年级学段的道德与法治核心素养测试中,笔者剔除了“敬畏生命,热爱生活”、“使命感和责任感”等非常重要但不适合纸笔测试的内容。当然,这些内容的存在本身就表明道德与法治课程必须创新评价方式,这是学业质量标准提出的又一新的实践课题。
  情境是核心素养的载体,是完成学科任务的舞台。在道德与法治课程标准中,课程内容设计的基本线索是,以“成长中的我”为原点,由“自我认识”到“我与自然”“我与家庭”“我与他人”“我与社会”“我与国家、人类文明”,不断扩展学生的认识和生活范围[1]17。根据这一思路,笔者把情境分为个人生活、自然环境、他人及社会生活、国家与人类文明4大类,从小学低年级、中年级、高年级一直到初中,新情境的比重逐渐增大,同时基于大中小思政课一体化的考虑,为义务教育阶段设计的情境较为简单,为高中阶段设计的情境则相对复杂,这是符合义务教育阶段学生心理发展规律的设计。
  学科知识是核心素养本位的考试命题不可回避的因素。在将学科知识整合到四维双向细目表时必须遵循2条基本原则:一是学科知识要服从于核心素养的测评。即首先应确定考试命题要聚焦的学科任务,然后再选择完成任务所需要的具体知识。二是要注重学科知识的综合运用,这是核心素养的内在要求。为确保知识考查的综合性,应围绕大概念进行知识整合。以7~9年级学段为例,课程标准设置了生命安全与健康教育、法治教育、中华优秀传统文化教育、革命传统教育和国情教育5个主题[1]34,即这一学段的5个大概念。在这些大概念之下,命题者参照课程标准中相关学段的内容要求,厘清各学段要综合运用的主要内容。一旦明确了四维双向细目表和各维度的构成要求,命题者就可以参照学业质量标准及相关课程内容,依据各学段的具体命题要求,生成四维双向细目表的具体内容,用于指导命题实践。


3 等级评分量表:指导参考答案与评分标准制定的基本工具


  完整的试题命制过程还包括制定参考答案。如果说四维双向细目表指导具体试题命制环节,等级评分量表则指导试题参考答案和评分标准的生成。在本质上,由学业质量标准生成等级评分量表是将不同情境、不同任务、不同难度下的行为表现标准转化为同一情境、同一任务、同一难度下的行为表现标准。

  在学业质量标准中,情境、学科任务及其难度是区分学业成就水平的基本维度,学业成就差异的主要判断标准之一是学生应对的情境类别与层级不同,学生完成的学科任务及其难度不同。随着学段逐渐提升,学生应对的情境和完成的任务逐渐增多,难度也逐渐增大。但是,在考试命题中,学业成就表现是针对某一具体情境而言的,学科任务及其难度也是给定的,要根据某一具体情境、任务和难度来评定学生的学业成就水平;如何做到这一点,课程标准本身并没有给出明确的答案,实践中对这一问题也不够重视。鉴于此,笔者借鉴高中思想政治学业质量标准测试工作的经验,以学科任务的完成质量作为学业成就评定的基本准则[4],依据学业质量标准设计等级评分量表,以指导义务教育道德与法治核心素养测试参考答案及评分标准的制定。
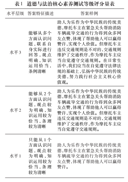
  笔者参照道德与法治学业质量标准,由低到高将同一情境、任务和难度下的学业成就划分为3个水平层级——水平1、水平2、水平3,在这个体系下区分不同水平的变量只有1个,即任务完成质量,而学业质量标准中区分不同水平层级的则是4个变量——情境的类别与层级、学科任务、学科任务的难度、学科任务完成质量。也就是说,由学业质量标准生成等级评分量表,笔者假定其他自变量保持不变,通过改变任务完成质量这一自变量来观察因变量的变化。
  道德与法治学业质量标准测试组针对主观题进行了核心素养命题探索。经过头脑风暴、预测试、出声思维访谈,笔者选择以下4个维度作为任务完成质量的具体评判标准:所提取情境信息的多少及结构化程度,观点的鲜明程度与创造性,论据的准确性与典型性,观点与语言表达的逻辑性。
  在明确任务完成质量的具体评判标准后,测试组设计了包含3个水平层级的等级评分量表,每个层级包括答案特征描述与答案样例2部分。答案特征描述基于4个评判维度和具体题目,经专家组集体讨论、预测试及对学生的出声思维访谈而确定;答案样例则通过预测试确定。这表明,等级评分量表基于实证,而非理论臆断。下面以1道测试题为例加以说明。

  阅读材料,回答问题。
  李某开摩托车,路遇消防车辆被堵在路上,无法通行。他心想摩托车比较灵活,就开车挨个向前面的车辆打招呼,请大家避让。之后,李某就开着摩托车走在前面,替消防车开道,进入了摩托车禁行的道路区域。李某在紧急关头帮助消防车辆疏导交通的行为得到众多网友点赞。事后,李某因行驶到禁行区域,收到违章处罚短信,但交警在了解了实际情况后,撤销了该处罚,并对他的行为给予了肯定。
  运用所学知识,对李某的行为作出评析。

  经过头脑风暴、预测试及对学生出声思维访谈,专家组设计了如表1所示的等级评分量表。

图片

  可见,等级评分量表是对学业质量标准的创造性转化,较好地回答了同一情境、任务和难度下学业成就的评判问题。应当说,不同于传统的参考答案,应用等级评分量表能够更加准确地评判学业成就水平,是学业质量标准研制的重要成果。
  综上,道德与法治学业质量标准实现了学业成就评价由知识本位向核心素养本位的转向。但是,基于核心素养行为表现的道德与法治学业质量标准要发挥对考试命题的全过程指导作用,必须根据实际需要对学业质量标准进行操作性转化,由四维双向细目表和等级评分量表构成的双层操作框架是对这一问题的基本解决策略。双层操作框架不仅对考试命题具有指导作用,对提高“双减”背景下的作业设计质量也具有重要借鉴意义。